2024年11月1日—4日,由国际数字地球学会中国国家委员会、国际数字地球学会中国国家委员会激光雷达专业委员会和可持续发展大数据国际研究中心(SDG中心)主办的第八届全国激光雷达大会在广西桂林召开。来自国内外100余家科研院所、高等院校的知名专家学者、师生代表和相关企业代表等800余人参加会议。地理学部王金亮教授带领团队教师、在站博士后和在读研究生10余人参会,就激光雷达技术在资源环境、电力应用等领域与参会人员深入交流,并在讲课比赛、数据处理竞赛、优秀论文评选等环节取得多项奖励。

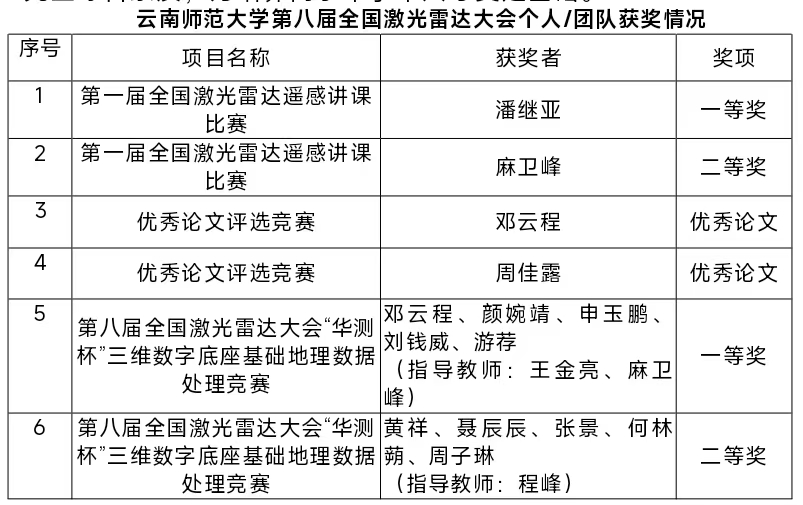
团队青年教师潘继亚、麻卫峰在第一届全国激光雷达遥感讲课比赛中分别获得一、二等奖;2021级博士研究生张建鹏(指导教师:王金亮教授)、2023级博士研究生邓云程(指导教师:王金亮教授)、2023级博士研究生周佳露(指导教师:王成研究员)、2023级硕士研究生颜婉靖(指导教师:麻卫峰博士)在分会场分享团队最新研究成果,其中邓云程、周佳露在优秀论文评选竞赛荣获大会优秀论文奖,同时两个点云数据处理小组分别获得“华测杯”三维数字底座基础地理数据处理竞赛一、二等奖。

近年来,地理学部始终围绕高层次人才培养核心,落实立德树人根本任务,注重研究生的学术能力与实践能力培养,积极组织参与学术会议、学术报告和学科竞赛。通过学术交流与实践结合,促进了研究生的创新与科研能力提升。下一步,地理学部将继续以学术平台为载体,推动学术创新与教学改革,继续提升研究生综合素质,为培养高水平学术人才奠定基础。

(地理学部 供稿)